XMP44 har plats för fyra stycken spelar-moduler. Audac har ett flertal spelar-moduler i sitt sortiment, vilket ger stora anpassningsmöjligheter och konfigurationsmöjligheter för varje unikt installationstillfälle. Flexibla kombinationer kan göras för olika tillämpningar, som t.ex. bakgrundsljud, zonljud eller som triggbar ljudkälla i nöjesparker eller museum.
XMP44 har en tydlig och lättnavigerad 2,8" TFT-display med ett funktionsreglage på fronten, för enklast möjliga handhavande. Fyra USB-portar är frontmonterade, en för varje modul. Enkel förlyssning av modulspelarna via en inbyggd högtalare i spelarens frontpanel.
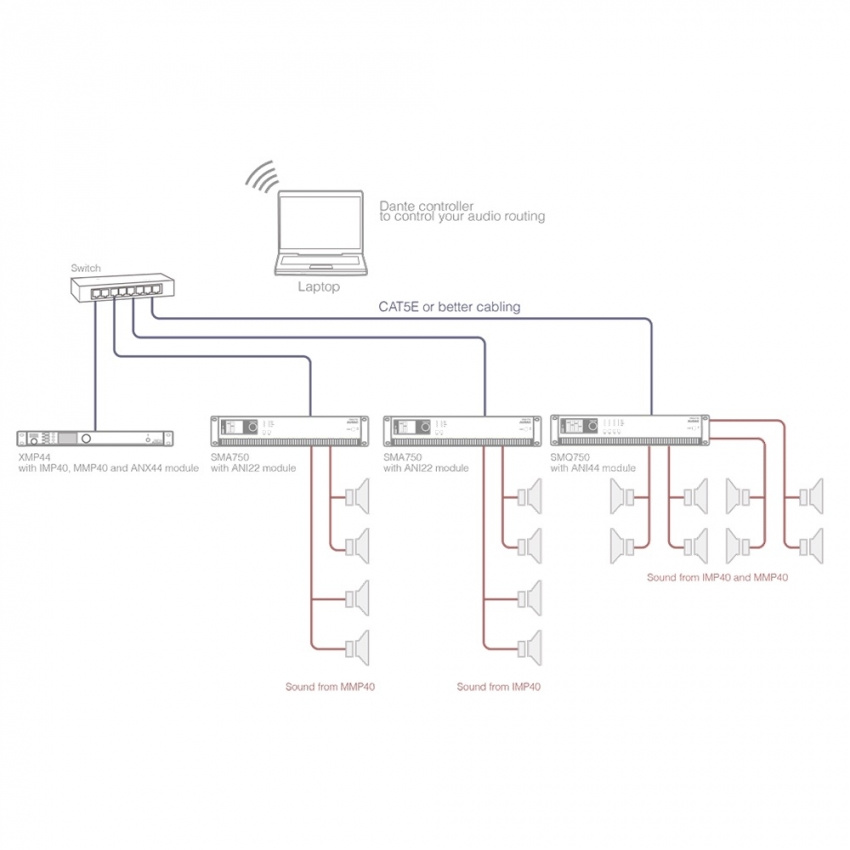
Audac XMP44:
- Moduluppbyggd mediaspelare
- Plats för 4st oberoende spelare
- 19 tum 1HE
- RS-232 kompatibel
- Dante-kompatibel, ANX44 (tillbehör)
- Kompatibel med Audac Touch™ app
Audac SourceCon™ Ljud/mediamoduler:
- MMP40: MP3/USB-spelare/recorder för uppspelning alt. inspelning av ljudfiler
- FMP40: Triggbar voice file/MP3-spelare
- TMP40: Analog FM-radio
- IMP40: Internetradio med Linum™ teknologi
- BMP40: Bluetooth-mottagare
- NMP40: Spotify Connect, Soundtrack Your Brand-modul
- MMP40: MP3/USB-spelare/recorder för uppspelning alt. inspelning av ljudfiler
- FMP40: Triggbar voice file/MP3-spelare
- TMP40: Analog FM-radio
- IMP40: Internetradio med Linum™ teknologi
- BMP40: Bluetooth-mottagare
- NMP40: Spotify Connect, Soundtrack Your Brand-modul








